跳到主要內容區
您的瀏覽器不支援JavaScript功能,若網頁功能無法正常使用時,請開啟瀏覽器JavaScript狀態
新北市立永平高級中學
New Taipei Municipal Yong-Ping High School
menu
Search
漢堡鈕選單
舊校網
網站導覽
漢堡鈕選單
行政組織
校長室
秘書室
教務處
學務處
總務處
輔導處
圖書館
🍀人事室
🧮會計室
🦉進修部
行政組織架構
認識永平
校史沿革
校徽校歌
學校願景
學生圖像
作息時間表
班級概況
交通方式與地理位置
辦公室電話分機
永平高中媒體報導
教室平面圖
規章辦法
新生入學資訊
12年國教新課綱專區
進路升學資訊
行事曆
114東區美術比賽
:::
搜尋
:::
首頁
行政公告
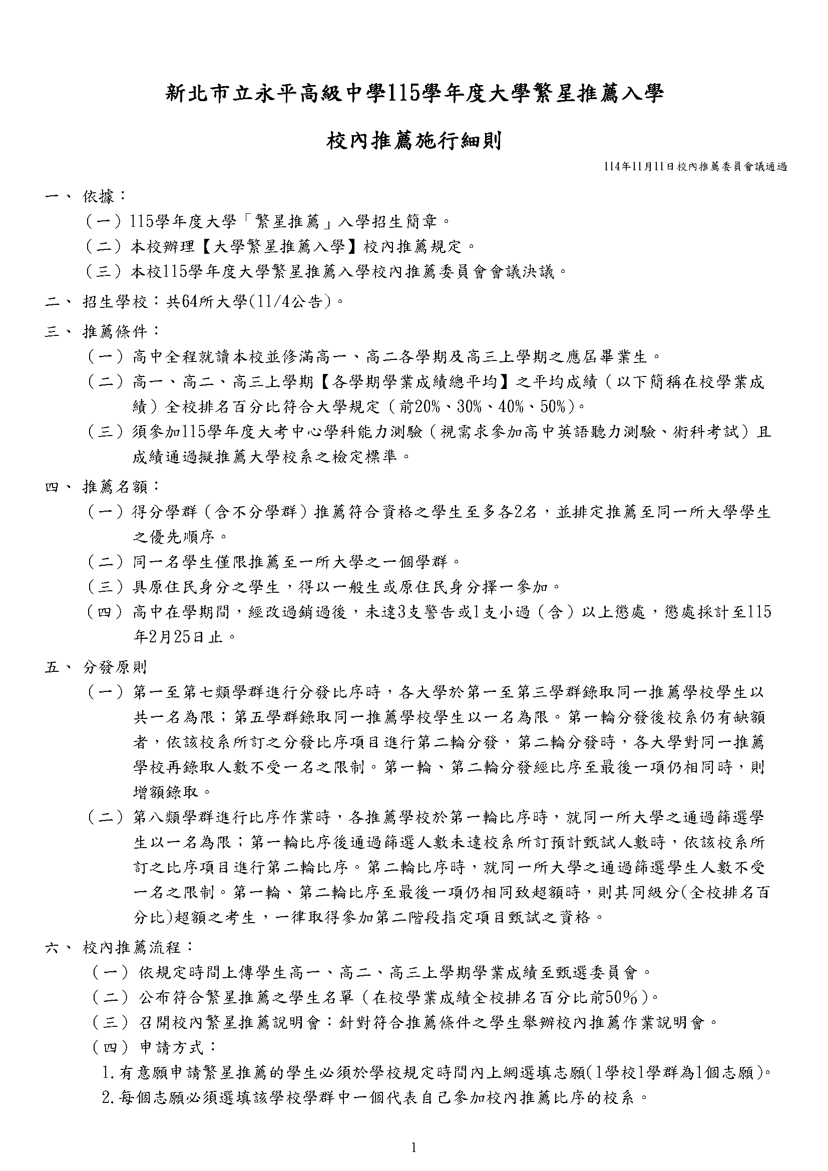
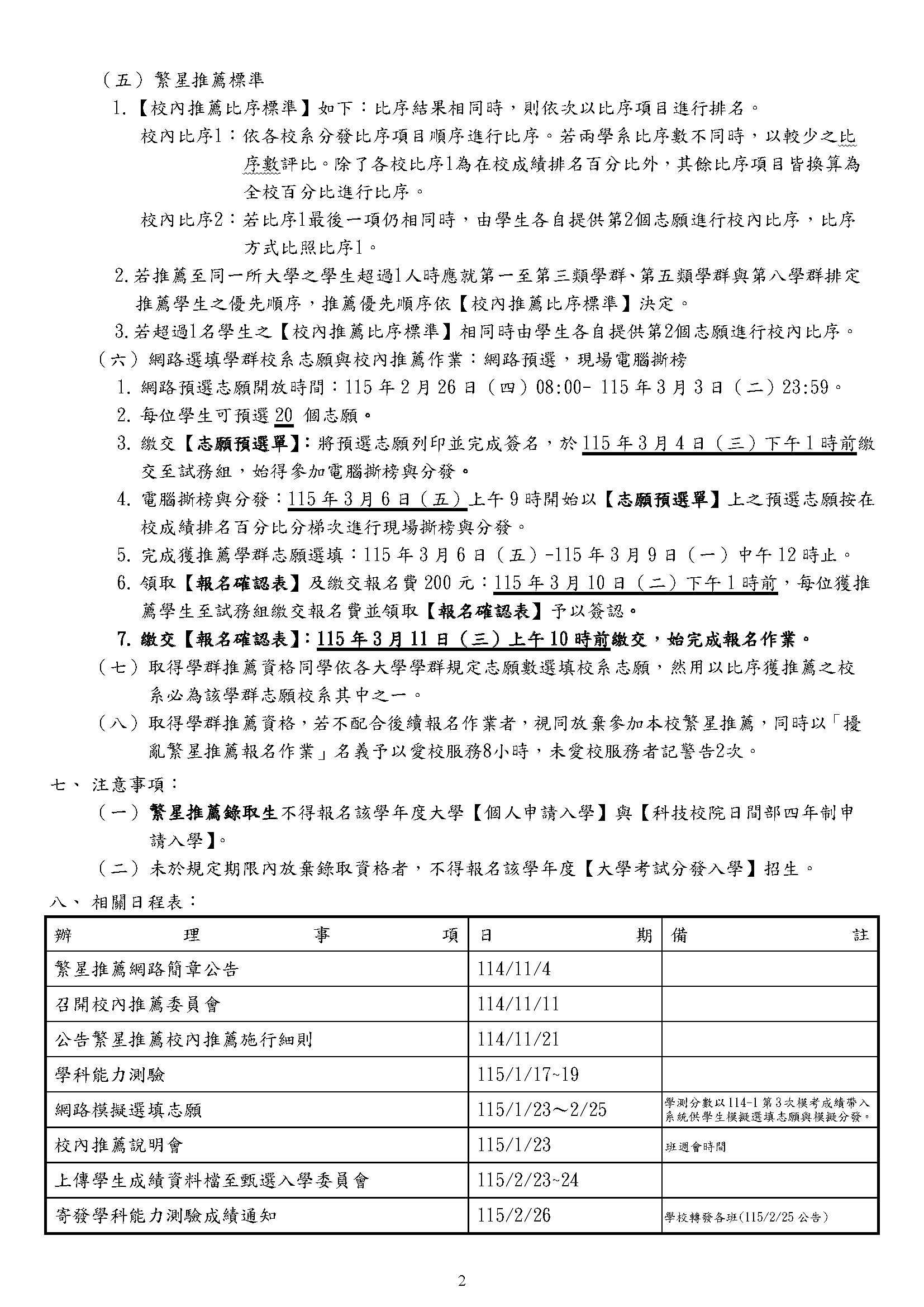
115永平高中繁星推薦校內推薦施行細則
字體大小調整
小
中
大
您的瀏覽器不支援JavaScript功能,若網頁功能無法正常使用時,請開啟瀏覽器JavaScript狀態
最後更新日期 :
2025-11-20
資訊群組 :
教務處
公告分類 :
法規章程,行政公告,學生活動專區,試務組
發佈單位:
教務處
115永平高中繁星推薦校內推薦施行細則-公告版.pdf
瀏覽數:
登入成功
Close (Esc)
Share
Toggle fullscreen
Zoom in/out
Previous (arrow left)
Next (arrow right)